【切换省/市】 欢迎访问建设资质网!

20+年专注于资质服务、分立、重组的综合平台

您的位置:资讯 > 最新政策 > 刚刚!国务院批复:必须招标工程项目再增5类!2018年6月6日起实施!

刚刚!国务院批复:必须招标工程项目再增5类!2018年6月6日起实施!

关键词:招标工程、设计、代理 2018-06-14 08:46:02 次浏览
Image load failure
日前,经国务院批准,国家发改委发布了《必须招标的基础设施和公用事业项目范围规定》,必须招标的工程项目再增加5类,自2018年6月6日起实施。

日前,经国务院批准,国家发改委发布了《必须招标的基础设施和公用事业项目范围规定》,必须招标的工程项目再增加5类,自2018年6月6日起实施。

1.jpg

问:新规定增加了哪5类?2018年,招投标改革正式步入“深改”阶段。3月底,国家发改委通过发布《必须招标的工程项目》(国家发展改革委令第16号)文件,就招标代理的工程项目进行了明确和缩减。这一次的规定可以看做是对《必须招标的工程项目》的一次补充。       
问:新规定增加了哪5类?

答:必须招标的基础设施和公用事业项目,包括:
1.煤炭、石油、天然气、电力、新能源等能源基础设施项目;
2.铁路、公路、管道、水运,以及公共航空和A1级通用机场等交通运输基础设施项目;
3.电信枢纽、通信信息网络等通信基础设施项目;
4.防洪、灌溉、排涝、引(供)水等水利基础设施项目;
5.城市轨道交通等城建项目。


问:为什么这5类项目必须进行招标?
答:根据《必须招标的基础设施和公用事业项目范围规定》,不属于《必须招标的工程项目规定》第二条、第三条规定情形的大型基础设施、公用事业等关系社会公共利益、公众安全的项目,必须进行招标。


问:上面所说的第二条、第三条规定的情形又是什么?
答:依据《必须招标的工程项目规定》规定的第二条和第三条,必须招标的项目还有:

(一)全部或者部分使用国有资金投资或者国家融资的项目:

1.使用预算资金200 万元人民币以上,并且该资金占投资额10%以上的项目;

2.使用国有企业事业单位资金,并且该资金占控股或者主导地位的项目。

(二)使用国际组织或者外国政府贷款、援助资金的项目:

1.使用世界银行、亚洲开发银行等国际组织贷款、援助资金的项目;

2.使用外国政府及其机构贷款、援助资金的项目。

 

综合两份文件,必须招标的范围如下☟
1、全部或者部分使用国有资金投资或者国家融资的项目,使用国际组织或者外国政府贷款、援助资金的项目。

(一)施工单项合同估算价在400万元人民币以上;

(二)重要设备、材料等货物的采购,单项合同估算价在200万元人民币以上;

(三)勘察、设计、监理等服务的采购,单项合同估算价在100万元人民币以上。

同一项目中可以合并进行的勘察、设计、施工、监理以及与工程建设有关的重要设备、材料等的采购,合同估算价合计达到前款规定标准的,必须招标。

 

2、不属于上述情形的大型基础设施、公用事业等关系社会公共利益、公众安全的项目。

(一)煤炭、石油、天然气、电力、新能源等能源基础设施项目;

(二)铁路、公路、管道、水运,以及公共航空和A1级通用机场等交通运输基础设施项目;

(三)电信枢纽、通信信息网络等通信基础设施项目;

(四)防洪、灌溉、排涝、引(供)水等水利基础设施项目;

(五)城市轨道交通等城建项目。


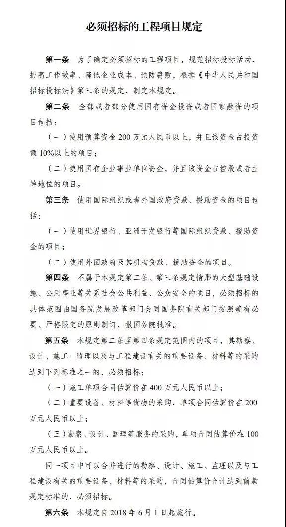
《必须招标的工程项目规定》全文

 2.jpg


《必须招标的基础设施和公用事业项目范围规定》全文
3.jpg


文章来源:

相关推荐:

  • 【编辑:建设产业网】 本文链接:

猜你喜欢:

建筑百科:

免费获取资质报价|已为 21829 人提供咨询服务

-
-
  • 服务
  • 项目
  • 分类
  • 专业
  • 级别
  • 资质服务
  • 建企收购
  • 建企转让
  • 建企托管
  • 建筑培训
  • 资质转让
  • 施工总承包
  • 专业承包
  • 劳务分包
  • 工程设计
  • 工程勘察
  • 工程监理
  • 房地产
  • 造价咨询
  • 招标代理
  • 政府采购
  • 安全生产许可证
  • 承装(修、试)电力许可证
  • 工程安防
  • 中央投资
  • 施工总承包
  • 专业承包
  • 劳务分包
  • 工程设计
  • 工程勘察
  • 工程监理
  • 房地产
  • 造价咨询
  • 招标代理
  • 政府采购
  • 工程安防
  • 承装(修、试)电力许可证
  • 中央投资
  • 施工总承包
  • 专业承包
  • 劳务分包
  • 工程设计
  • 工程勘察
  • 工程监理
  • 房地产
  • 造价咨询
  • 招标代理
  • 政府采购
  • 承装(修、试)电力许可证
  • 工程安防
  • 中央投资
  • 注册证书
  • 职称证书
  • 岗位证书
  • 技工证
  • 三类人员证
  • 特种作业证
  • 工商财税
  • 资质安全
  • 建筑人才
  • 施工总承包
  • 专业承包
  • 工程设计综合资质
  • 工程设计行业资质
  • 工程设计专业资质
  • 工程设计专项资质
  • 建筑工程设计事务所资质
  • 工程勘察综合资质
  • 工程勘察专业资质
  • 工程勘察劳务资质
  • 工程监理综合资质
  • 工程监理专业资质
  • 工程监理事务所资质
  • 房地产开发企业资质
  • 房地产经纪机构资质
  • 房地产估价机构资质
  • 劳务派遣经营许可证
  • 造价咨询
  • 政府采购
  • 安全生产许可证
  • 承装(修、试)电力许可证
  • 工程安防
  • 测绘资质
  • 特种设备安装改造维修许可证(电梯)
  • 计算机信息系统集成资质
  • 环境影响评价资质
  • 城乡规划编制资质
  • ISO质理管理体系
  • ISO环境管理体系
  • 3C产品认证
  • CEP中国环保产品认证
  • 欧盟CE产品安全认证
  • 中国环境标志认证(十环)
  • ISCCC电子产品认证
  • 企业注册
  • 企业注销
  • 企业年检
  • 企业变更
  • 代理记账
  • 社保服务
  • 资质延期
  • 动态考核
  • 企业重组、分立
  • 跨省变更
  • 业绩备案
  • 实名认证
  • 出入省市备案
  • 建筑
  • 公路
  • 铁路
  • 水利
  • 电力
  • 矿山
  • 冶金
  • 石油化工
  • 市政
  • 通信
  • 机电
  • 港口与航道
  • 地基基础
  • 起重设备安装
  • 电子与智能化
  • 消防设施
  • 防水防腐
  • 桥梁
  • 隧道
  • 钢结构
  • 模板脚手架
  • 建筑装修
  • 建筑机电安装
  • 建筑幕墙
  • 古建筑
  • 城市及道路照明
  • 公路路面
  • 公路路基
  • 公路交通
  • 预拌混凝土
  • 铁路电务
  • 铁路辅轨架梁
  • 铁路电气化
  • 机场场道
  • 民航空管工程及机场弱点系统
  • 机场目视助航工程
  • 港口与海岸
  • 航道
  • 通航建筑物
  • 港航设备安装及水上交管
  • 水工金属结构制作与安装
  • 水利水电机电安装
  • 河湖整治
  • 输变电
  • 核工程
  • 海洋石油
  • 环保工程
  • 特种工程
  • 综合资质
  • 行业资质
  • 专业资质
  • 专项资质
  • 综合资质
  • 专业资质
  • 劳务资质
  • 综合资质
  • 专业资质
  • 事务所资质
  • 注册建造师
  • 注册建筑师
  • 勘察设计注册工程师
  • 注册监理工程师
  • 注册造价工程师
  • 注册消防工程师
  • 建筑
  • 建筑学
  • 建筑工程
  • 建筑给排水
  • 建筑管理
  • 建筑管理工程
  • 建筑施工管理
  • 建筑工程施工
  • 工程管理
  • 建筑设计
  • 工民建
  • 建筑施工
  • 土木工程
  • 土建工程
  • 土建监理
  • 土木建筑
  • 土建结构工程
  • 结构
  • 建筑结构
  • 结构工程
  • 结构设计
  • 钢结构
  • 装饰装修
  • 建筑安装
  • 水电安装
  • 消防水电
  • 建筑水电安装
  • 市政道路
  • 市政工程
  • 市政给排水
  • 城市规划
  • 公路与城市道路工程
  • 市政桥梁
  • 给排水
  • 暖通
  • 供热通风与空调工程
  • 暖通空调
  • 空调设备
  • 暖通工程
  • 制冷与空调维护
  • 电气
  • 建筑电气
  • 电气工程
  • 工业电气自动化
  • 电气技术
  • 电气自动化
  • 公路工程
  • 桥梁工程
  • 公路与桥梁工程
  • 隧道工程
  • 交通土建
  • 交通工程
  • 铁道工程
  • 铁路线路
  • 站场
  • 路基
  • 轨道
  • 机械
  • 机械工程
  • 机械设计与制造
  • 设备管理与维修
  • 机械设计
  • 建筑设备机械
  • 机械加工
  • 建筑机械
  • 机械制造工艺与设备
  • 机械制造
  • 机械设计与制造
  • 化工机械制造
  • 港口与航道工程
  • 水利水电工程建筑
  • 水利工程
  • 水文工程地质
  • 水利水电
  • 水利水电工程地质
  • 水利水电工程测量
  • 水利水电工程电气
  • 水利水电工程机械
  • 水利水电工程金属结构
  • 水文
  • 水利工程管理
  • 水利工程施工
  • 农田水利工程
  • 水电站动力设备
  • 电力系统及自动化
  • 电力工程
  • 电力安装
  • 水力学及河流动力学
  • 水文与水资源
  • 工程地质与水文地质
  • 自动化
  • 自动化工程
  • 自动化控制
  • 数控技术
  • 热能动力工程
  • 水能动力工程
  • 核电工程
  • 风电
  • 输配电及用电工程
  • 太阳能及其它能源工程
  • 电力系统及其自动化
  • 矿建
  • 冶金工程
  • 金属材料及热处理
  • 采矿
  • 采矿工程
  • 热处理
  • 机电
  • 机电设备
  • 机电工程
  • 机电设备安装
  • 机电一体化
  • 机电安装
  • 地质
  • 工程测量
  • 岩土工程
  • 地下工程
  • 冶金工程
  • 计算机
  • 电子工程
  • 其它
  • 施工员
  • 安全员
  • 材料员
  • 资料员
  • 测量员
  • 劳务员
  • 标准员
  • 机械员
  • 质量员
  • 试验员
  • 监理员
  • 焊工
  • 砌筑工
  • 钢筋工
  • 架子工
  • 混凝土工
  • 瓦工
  • 手工木工
  • 管工
  • 管道工
  • 模板工
  • 通风工
  • 机械设备安装工
  • 起重工
  • 抹灰工
  • 油漆工
  • 电工
  • 木工
  • 除尘工
  • 防水工
  • 石工
  • 变电安装工
  • 电气设备安装工
  • 桩机操作工
  • 测量工
  • 爆破工
  • 起重信号工
  • 砧细工
  • 木雕工
  • 石雕工
  • 砧刻工
  • 泥塑工
  • 彩绘工
  • 推光漆工
  • 匾额工
  • 砌花街工
  • 线路架设工
  • 其它
  • A类证
  • B类证
  • C类证
  • 建筑电工
  • 高压电工
  • 低压电工
  • 维修电工
  • 安装电工
  • 建筑架子工(普通)
  • 建筑架子工(附着升降)
  • 建筑起重信号、司索工
  • 建筑起重机械司机(塔机司机)
  • 建筑起重机械司机(施工电梯司机)
  • 建筑起重机械司机(物料提升机司机)
  • 建筑起重机械安装拆卸工
  • 高处作业吊篮安装拆卸工
  • 金属焊接工
  • 特种设备管理
  • 其它
  • 安全证延期、变更
  • 初始注册
  • 变更注册
  • 增项注册
  • 延期注册
  • 继续教育
  • 三类人员证书延期
  • 岗位证延期
  • 特种作业证延期
  • 建筑
  • 公路
  • 铁路
  • 水利
  • 电力
  • 矿山
  • 冶金
  • 石油化工
  • 市政
  • 通信
  • 机电
  • 港口与航道
  • 地基基础
  • 起重设备安装
  • 电子与智能化
  • 消防设施
  • 防水防腐
  • 桥梁
  • 隧道
  • 钢结构
  • 模板脚手架
  • 建筑装修
  • 建筑机电安装
  • 建筑幕墙
  • 古建筑
  • 城市及道路照明
  • 公路路面
  • 公路路基
  • 公路交通
  • 预拌混凝土
  • 铁路电务
  • 铁路辅轨架梁
  • 铁路电气化
  • 机场场道
  • 民航空管工程及机场弱点系统
  • 机场目视助航工程
  • 港口与海岸
  • 航道
  • 通航建筑物
  • 港航设备安装及水上交管
  • 水工金属结构制作与安装
  • 水利水电机电安装
  • 河湖整治
  • 输变电
  • 核工程
  • 海洋石油
  • 环保工程
  • 特种工程
  • 煤炭
  • 化工石化医药
  • 石油天然气(海洋石油)
  • 电力
  • 冶金
  • 军工
  • 机械
  • 商物粮
  • 核工业
  • 电子通信广电
  • 轻纺
  • 建材
  • 铁道
  • 公路
  • 水运
  • 民航
  • 市政
  • 农林
  • 水利
  • 海洋
  • 建筑
  • 矿井
  • 露天矿
  • 选煤厂
  • 炼油工程
  • 化工工程
  • 石油及化工产品储运
  • 化工矿山
  • 生化、生物药
  • 化学原料药
  • 中成药
  • 药物制剂
  • 医疗器械(含药品内包装)
  • 油田地面
  • 气田地面
  • 管道输送
  • 海洋石油
  • 油气库
  • 油气加工
  • 石油机械制造与修理
  • 火力发电
  • 水力发电
  • 风力发电
  • 新能源发电
  • 送电工程
  • 变电工程
  • 金属冶炼
  • 金属材料
  • 焦化和耐火材料
  • 冶金矿山
  • 导弹及火箭弹
  • 弹、火工品及固体发动机
  • 燃机、动力装置及航天发动机
  • 控制系统、光学、光电、电子、仪表
  • 科研、靶场、试验、教育培训
  • 地面设备
  • 航天空间飞行器
  • 运载火箭制造
  • 地面制导站
  • 航空飞行器
  • 机场工程
  • 船舶制造
  • 船舶机械工程
  • 船舶水工
  • 坦克、装甲车辆
  • 枪炮工程
  • 火、炸药工程
  • 防化、民爆器材
  • 通用设备制造业
  • 专用设备制造业
  • 交通运输设备制造业
  • 电气机械设备制造业
  • 金属制品业
  • 仪器仪表及文化办公机械制造业
  • 机械加工
  • 热加工
  • 表面处理
  • 检测
  • 物料搬运及仓储
  • 冷冻冷藏
  • 肉食品加工
  • 批发配送与物流仓储
  • 成品油储运
  • 粮食工程
  • 油脂工程
  • 反应堆工程设计
  • 核燃料加工制造及处理
  • 铀矿山及选冶工程
  • 核设施退役及放射性三废处理处置
  • 核技术及同位素应用
  • 电子工程
  • 通信工程
  • 广电工程
  • 电子工程类
  • 通信工程类
  • 广电工程类
  • 制浆造纸
  • 食品发酵烟草
  • 制糖工程
  • 日化及塑料
  • 日用硅酸盐
  • 制盐及盐化
  • 皮革毛皮及制品
  • 家电电子及日用机械
  • 纺织工程
  • 印染工程
  • 服装工程
  • 化纤原料工程
  • 化纤工程
  • 水泥工程
  • 玻璃、陶瓷、耐火材料
  • 新型建筑材料
  • 非金属矿及原料制备
  • 无机非金属材料及制品
  • 桥梁
  • 轨道
  • 隧道
  • 电气化
  • 通信信号
  • 公路
  • 特大桥梁
  • 特长隧道
  • 交通工程
  • 港口工程
  • 航道工程
  • 通航建筑
  • 修造船厂水工
  • 港口装卸工艺
  • 水上交通管制
  • 机场总体规划
  • 场道、目视助航
  • 通信、导航、航管及航站楼弱电
  • 供油工程
  • 给水
  • 排水
  • 城镇燃气
  • 热力
  • 道路
  • 桥梁
  • 城市隧道
  • 公共交通
  • 载人索道
  • 轨道交通
  • 环境卫生
  • 农业综合开发生态工程
  • 种植业
  • 兽医/畜牧
  • 渔港/渔业
  • 设施农业
  • 林产工业
  • 林产化学
  • 营造林
  • 森林资源环境
  • 森林工业
  • 引调水
  • 水库枢纽
  • 灌溉排涝
  • 河道整治
  • 城市防洪
  • 围垦
  • 水土保持
  • 水文设施
  • 沿岸工程
  • 离岸工程
  • 海水利用
  • 海洋能利用
  • 建筑工程
  • 人防工程
  • 建筑装饰
  • 建筑智能化
  • 建筑幕墙
  • 轻型钢结构
  • 风景园林
  • 消防设施
  • 环境工程
  • 照明工程
  • 建筑设计事务所
  • 结构设计事务所
  • 机电设计事务所
  • 岩土工程
  • 水文地质勘察
  • 工程测量
  • 工程钻探
  • 凿井
  • 房屋建筑工程
  • 市政公用工程
  • 冶炼工程
  • 矿山工程
  • 水利水电工程
  • 电力工程
  • 化工石油工程
  • 农林工程
  • 铁路工程
  • 公路工程
  • 港口与航道工程
  • 航天航空工程
  • 通信工程
  • 机电安装工程
  • 大地测量专业
  • 互联网地图服务
  • 测绘航空摄影
  • 摄影测量与遥感
  • 地理信息系统工程
  • 工程测量
  • 不动产测绘
  • 海洋测绘
  • 地图编制
  • 导航电子地图制作
  • ISO9001
  • ISO9002
  • ISO4001
  • 煤炭
  • 化工石化医药
  • 石油天然气(海洋石油)
  • 电力
  • 冶金
  • 军工
  • 机械
  • 商物粮
  • 核工业
  • 电子通信广电
  • 轻纺
  • 建材
  • 铁道
  • 公路
  • 水运
  • 民航
  • 市政
  • 农林
  • 水利
  • 海洋
  • 建筑
  • 矿井
  • 露天矿
  • 选煤厂
  • 炼油工程
  • 化工工程
  • 石油及化工产品储运
  • 化工矿山
  • 生化、生物药
  • 化学原料药
  • 中成药
  • 药物制剂
  • 医疗器械(含药品内包装)
  • 油田地面
  • 气田地面
  • 管道输送
  • 海洋石油
  • 油气库
  • 油气加工
  • 石油机械制造与修理
  • 火力发电
  • 水力发电
  • 风力发电
  • 新能源发电
  • 送电工程
  • 变电工程
  • 金属冶炼
  • 金属材料
  • 焦化和耐火材料
  • 冶金矿山
  • 导弹及火箭弹
  • 弹、火工品及固体发动机
  • 燃机、动力装置及航天发动机
  • 控制系统、光学、光电、电子、仪表
  • 科研、靶场、试验、教育培训
  • 地面设备
  • 航天空间飞行器
  • 运载火箭制造
  • 地面制导站
  • 航空飞行器
  • 机场工程
  • 船舶制造
  • 船舶机械工程
  • 船舶水工
  • 坦克、装甲车辆
  • 枪炮工程
  • 火、炸药工程
  • 防化、民爆器材
  • 通用设备制造业
  • 专用设备制造业
  • 交通运输设备制造业
  • 电气机械设备制造业
  • 金属制品业
  • 仪器仪表及文化办公机械制造业
  • 机械加工
  • 热加工
  • 表面处理
  • 检测
  • 物料搬运及仓储
  • 冷冻冷藏
  • 肉食品加工
  • 批发配送与物流仓储
  • 成品油储运
  • 粮食工程
  • 油脂工程
  • 反应堆工程设计
  • 核燃料加工制造及处理
  • 铀矿山及选冶工程
  • 核设施退役及放射性三废处理处置
  • 核技术及同位素应用
  • 电子工程
  • 通信工程
  • 广电工程
  • 电子工程类
  • 通信工程类
  • 广电工程类
  • 制浆造纸
  • 食品发酵烟草
  • 制糖工程
  • 日化及塑料
  • 日用硅酸盐
  • 制盐及盐化
  • 皮革毛皮及制品
  • 家电电子及日用机械
  • 纺织工程
  • 印染工程
  • 服装工程
  • 化纤原料工程
  • 化纤工程
  • 水泥工程
  • 玻璃、陶瓷、耐火材料
  • 新型建筑材料
  • 非金属矿及原料制备
  • 无机非金属材料及制品
  • 桥梁
  • 轨道
  • 隧道
  • 电气化
  • 通信信号
  • 公路
  • 特大桥梁
  • 特长隧道
  • 交通工程
  • 港口工程
  • 航道工程
  • 通航建筑
  • 修造船厂水工
  • 港口装卸工艺
  • 水上交通管制
  • 机场总体规划
  • 场道、目视助航
  • 通信、导航、航管及航站楼弱电
  • 供油工程
  • 给水
  • 排水
  • 城镇燃气
  • 热力
  • 道路
  • 桥梁
  • 城市隧道
  • 公共交通
  • 载人索道
  • 轨道交通
  • 环境卫生
  • 农业综合开发生态工程
  • 种植业
  • 兽医/畜牧
  • 渔港/渔业
  • 设施农业
  • 林产工业
  • 林产化学
  • 营造林
  • 森林资源环境
  • 森林工业
  • 引调水
  • 水库枢纽
  • 灌溉排涝
  • 河道整治
  • 城市防洪
  • 围垦
  • 水土保持
  • 水文设施
  • 沿岸工程
  • 离岸工程
  • 海水利用
  • 海洋能利用
  • 建筑工程
  • 人防工程
  • 建筑装饰
  • 建筑智能化
  • 建筑幕墙
  • 轻型钢结构
  • 风景园林
  • 消防设施
  • 环境工程
  • 照明工程
  • 岩土工程
  • 水文地质勘察
  • 工程测量
  • 工程钻探
  • 凿井
  • 房屋建筑工程
  • 市政公用工程
  • 冶炼工程
  • 矿山工程
  • 水利水电工程
  • 电力工程
  • 化工石油工程
  • 农林工程
  • 铁路工程
  • 公路工程
  • 港口与航道工程
  • 航天航空工程
  • 通信工程
  • 机电安装工程
  • 建筑工程
  • 市政公用工程
  • 公路工程
  • 水利水电工程
  • 机电工程
  • 铁路工程
  • 矿业工程
  • 通信与广电工程
  • 港口与航道工程
  • 民航机场工程
  • 一级注册结构师
  • 二级注册结构师
  • 注册土木工程师(岩土)
  • 注册公用设备工程师(暖通空调)
  • 注册公用设备工程师(给水排水)
  • 注册公用设备工程师(动力)
  • 注册电气工程师(发输变电)
  • 注册电气工程师(供配电)
  • 注册化工工程师
  • 房屋建筑工程
  • 市政公用工程
  • 冶炼工程
  • 矿山工程
  • 水利水电工程
  • 电力工程
  • 化工石油工程
  • 农林工程
  • 铁路工程
  • 公路工程
  • 港口与航道工程
  • 航天航空工程
  • 通信工程
  • 机电安装工程
  • 一级
  • 二级
  • 三级
  • 一级
  • 二级
  • 三级
  • 一级
  • 二级
  • 三级
  • 一级
  • 二级
  • 三级
  • 一级
  • 二级
  • 三级
  • 一级
  • 二级
  • 三级
  • 一级
  • 二级
  • 三级
  • 一级
  • 二级
  • 三级
  • 一级
  • 二级
  • 三级
  • 一级
  • 二级
  • 三级
  • 一级
  • 二级
  • 三级
  • 一级
  • 二级
  • 三级
  • 一级
  • 二级
  • 三级
  • 不分等级
  • 一级
  • 二级
  • 三级
  • 不分等级
  • 一级
  • 二级
  • 三级
  • 不分等级
  • 一级
  • 二级
  • 三级
  • 不分等级
  • 一级
  • 二级
  • 三级
  • 不分等级
  • 一级
  • 二级
  • 三级
  • 不分等级
  • 一级
  • 二级
  • 三级
  • 不分等级
  • 一级
  • 二级
  • 三级
  • 不分等级
  • 一级
  • 二级
  • 三级
  • 不分等级
  • 一级
  • 二级
  • 三级
  • 不分等级
  • 一级
  • 二级
  • 三级
  • 不分等级
  • 一级
  • 二级
  • 三级
  • 不分等级
  • 一级
  • 二级
  • 三级
  • 不分等级
  • 一级
  • 二级
  • 三级
  • 不分等级
  • 一级
  • 二级
  • 三级
  • 不分等级
  • 一级
  • 二级
  • 三级
  • 不分等级
  • 一级
  • 二级
  • 三级
  • 不分等级
  • 一级
  • 二级
  • 三级
  • 不分等级
  • 一级
  • 二级
  • 三级
  • 不分等级
  • 一级
  • 二级
  • 三级
  • 不分等级
  • 一级
  • 二级
  • 三级
  • 不分等级
  • 一级
  • 二级
  • 三级
  • 不分等级
  • 一级
  • 二级
  • 三级
  • 不分等级
  • 一级
  • 二级
  • 三级
  • 不分等级
  • 一级
  • 二级
  • 三级
  • 不分等级
  • 一级
  • 二级
  • 三级
  • 不分等级
  • 一级
  • 二级
  • 三级
  • 不分等级
  • 一级
  • 二级
  • 三级
  • 不分等级
  • 一级
  • 二级
  • 三级
  • 不分等级
  • 一级
  • 二级
  • 三级
  • 不分等级
  • 一级
  • 二级
  • 三级
  • 不分等级
  • 一级
  • 二级
  • 三级
  • 不分等级
  • 一级
  • 二级
  • 三级
  • 不分等级
  • 一级
  • 二级
  • 三级
  • 不分等级
  • 一级
  • 二级
  • 三级
  • 不分等级
  • 一级
  • 二级
  • 三级
  • 不分等级
  • 甲级
  • 乙级
  • 丙级
  • 甲级
  • 乙级
  • 丙级
  • 甲级
  • 乙级
  • 丙级
  • 甲级
  • 乙级
  • 丙级
  • 甲级
  • 乙级
  • 丙级
  • 甲级
  • 乙级
  • 丙级
  • 甲级
  • 乙级
  • 丙级
  • 甲级
  • 乙级
  • 丙级
  • 甲级
  • 乙级
  • 丙级
  • 甲级
  • 乙级
  • 丙级
  • 甲级
  • 乙级
  • 丙级
  • 甲级
  • 乙级
  • 丙级
  • 甲级
  • 乙级
  • 丙级
  • 甲级
  • 乙级
  • 丙级
  • 甲级
  • 乙级
  • 丙级
  • 甲级
  • 乙级
  • 丙级
  • 甲级
  • 乙级
  • 丙级
  • 甲级
  • 乙级
  • 丙级
  • 甲级
  • 乙级
  • 丙级
  • 甲级
  • 乙级
  • 丙级
  • 甲级
  • 乙级
  • 丙级
  • 甲级
  • 乙级
  • 丙级
  • 丁级
  • 甲级
  • 乙级
  • 丙级
  • 丁级
  • 甲级
  • 乙级
  • 丙级
  • 丁级
  • 甲级
  • 乙级
  • 丙级
  • 丁级
  • 甲级
  • 乙级
  • 丙级
  • 丁级
  • 甲级
  • 乙级
  • 丙级
  • 丁级
  • 甲级
  • 乙级
  • 丙级
  • 丁级
  • 甲级
  • 乙级
  • 丙级
  • 丁级
  • 甲级
  • 乙级
  • 丙级
  • 丁级
  • 甲级
  • 乙级
  • 丙级
  • 丁级
  • 甲级
  • 乙级
  • 丙级
  • 丁级
  • 甲级
  • 乙级
  • 丙级
  • 丁级
  • 甲级
  • 乙级
  • 丙级
  • 丁级
  • 甲级
  • 乙级
  • 丙级
  • 丁级
  • 甲级
  • 乙级
  • 丙级
  • 丁级
  • 甲级
  • 乙级
  • 丙级
  • 丁级
  • 甲级
  • 乙级
  • 丙级
  • 丁级
  • 甲级
  • 乙级
  • 丙级
  • 丁级
  • 甲级
  • 乙级
  • 丙级
  • 丁级
  • 甲级
  • 乙级
  • 丙级
  • 丁级
  • 甲级
  • 乙级
  • 丙级
  • 丁级
  • 甲级
  • 乙级
  • 丙级
  • 丁级
  • 甲级
  • 乙级
  • 丙级
  • 丁级
  • 甲级
  • 乙级
  • 丙级
  • 丁级
  • 甲级
  • 乙级
  • 丙级
  • 丁级
  • 甲级
  • 乙级
  • 丙级
  • 丁级
  • 甲级
  • 乙级
  • 丙级
  • 丁级
  • 甲级
  • 乙级
  • 丙级
  • 丁级
  • 甲级
  • 乙级
  • 丙级
  • 丁级
  • 甲级
  • 乙级
  • 丙级
  • 丁级
  • 甲级
  • 乙级
  • 丙级
  • 丁级
  • 甲级
  • 乙级
  • 丙级
  • 丁级
  • 甲级
  • 乙级
  • 丙级
  • 丁级
  • 甲级
  • 乙级
  • 丙级
  • 丁级
  • 甲级
  • 乙级
  • 丙级
  • 丁级
  • 甲级
  • 乙级
  • 丙级
  • 丁级
  • 甲级
  • 乙级
  • 丙级
  • 丁级
  • 甲级
  • 乙级
  • 丙级
  • 丁级
  • 甲级
  • 乙级
  • 丙级
  • 丁级
  • 甲级
  • 乙级
  • 丙级
  • 丁级
  • 甲级
  • 乙级
  • 丙级
  • 丁级
  • 甲级
  • 乙级
  • 丙级
  • 丁级
  • 甲级
  • 乙级
  • 丙级
  • 丁级
  • 甲级
  • 乙级
  • 丙级
  • 丁级
  • 甲级
  • 乙级
  • 丙级
  • 丁级
  • 甲级
  • 乙级
  • 丙级
  • 丁级
  • 甲级
  • 乙级
  • 丙级
  • 丁级
  • 甲级
  • 乙级
  • 丙级
  • 丁级
  • 甲级
  • 乙级
  • 丙级
  • 丁级
  • 甲级
  • 乙级
  • 丙级
  • 丁级
  • 甲级
  • 乙级
  • 丙级
  • 丁级
  • 甲级
  • 乙级
  • 丙级
  • 丁级
  • 甲级
  • 乙级
  • 丙级
  • 丁级
  • 甲级
  • 乙级
  • 丙级
  • 丁级
  • 甲级
  • 乙级
  • 丙级
  • 丁级
  • 甲级
  • 乙级
  • 丙级
  • 丁级
  • 甲级
  • 乙级
  • 丙级
  • 丁级
  • 甲级
  • 乙级
  • 丙级
  • 丁级
  • 甲级
  • 乙级
  • 丙级
  • 丁级
  • 甲级
  • 乙级
  • 丙级
  • 丁级
  • 甲级
  • 乙级
  • 丙级
  • 丁级
  • 甲级
  • 乙级
  • 丙级
  • 丁级
  • 甲级
  • 乙级
  • 丙级
  • 丁级
  • 甲级
  • 乙级
  • 丙级
  • 丁级
  • 甲级
  • 乙级
  • 丙级
  • 丁级
  • 甲级
  • 乙级
  • 丙级
  • 丁级
  • 甲级
  • 乙级
  • 丙级
  • 丁级
  • 甲级
  • 乙级
  • 丙级
  • 丁级
  • 甲级
  • 乙级
  • 丙级
  • 丁级
  • 甲级
  • 乙级
  • 丙级
  • 丁级
  • 甲级
  • 乙级
  • 丙级
  • 丁级
  • 甲级
  • 乙级
  • 丙级
  • 丁级
  • 甲级
  • 乙级
  • 丙级
  • 丁级
  • 甲级
  • 乙级
  • 丙级
  • 丁级
  • 甲级
  • 乙级
  • 丙级
  • 丁级
  • 甲级
  • 乙级
  • 丙级
  • 丁级
  • 甲级
  • 乙级
  • 丙级
  • 丁级
  • 甲级
  • 乙级
  • 丙级
  • 丁级
  • 甲级
  • 乙级
  • 丙级
  • 丁级
  • 甲级
  • 乙级
  • 丙级
  • 丁级
  • 甲级
  • 乙级
  • 丙级
  • 丁级
  • 甲级
  • 乙级
  • 丙级
  • 丁级
  • 甲级
  • 乙级
  • 丙级
  • 丁级
  • 甲级
  • 乙级
  • 丙级
  • 丁级
  • 甲级
  • 乙级
  • 丙级
  • 丁级
  • 甲级
  • 乙级
  • 丙级
  • 丁级
  • 甲级
  • 乙级
  • 丙级
  • 丁级
  • 甲级
  • 乙级
  • 丙级
  • 丁级
  • 甲级
  • 乙级
  • 丙级
  • 丁级
  • 甲级
  • 乙级
  • 丙级
  • 丁级
  • 甲级
  • 乙级
  • 丙级
  • 丁级
  • 甲级
  • 乙级
  • 丙级
  • 丁级
  • 甲级
  • 乙级
  • 丙级
  • 丁级
  • 甲级
  • 乙级
  • 丙级
  • 丁级
  • 甲级
  • 乙级
  • 丙级
  • 丁级
  • 甲级
  • 乙级
  • 丙级
  • 丁级
  • 甲级
  • 乙级
  • 丙级
  • 丁级
  • 甲级
  • 乙级
  • 丙级
  • 丁级
  • 甲级
  • 乙级
  • 丙级
  • 丁级
  • 甲级
  • 乙级
  • 丙级
  • 丁级
  • 甲级
  • 乙级
  • 丙级
  • 丁级
  • 甲级
  • 乙级
  • 丙级
  • 丁级
  • 甲级
  • 乙级
  • 丙级
  • 丁级
  • 甲级
  • 乙级
  • 丙级
  • 丁级
  • 甲级
  • 乙级
  • 丙级
  • 丁级
  • 甲级
  • 乙级
  • 丙级
  • 丁级
  • 甲级
  • 乙级
  • 丙级
  • 丁级
  • 甲级
  • 乙级
  • 丙级
  • 丁级
  • 甲级
  • 乙级
  • 丙级
  • 丁级
  • 甲级
  • 乙级
  • 丙级
  • 丁级
  • 甲级
  • 乙级
  • 丙级
  • 丁级
  • 甲级
  • 乙级
  • 丙级
  • 丁级
  • 甲级
  • 乙级
  • 丙级
  • 丁级
  • 甲级
  • 乙级
  • 丙级
  • 丁级
  • 甲级
  • 乙级
  • 丙级
  • 丁级
  • 甲级
  • 乙级
  • 丙级
  • 丁级
  • 甲级
  • 乙级
  • 丙级
  • 丁级
  • 甲级
  • 乙级
  • 丙级
  • 丁级
  • 甲级
  • 乙级
  • 丙级
  • 丁级
  • 甲级
  • 乙级
  • 丙级
  • 丁级
  • 甲级
  • 乙级
  • 丙级
  • 丁级
  • 甲级
  • 乙级
  • 丙级
  • 丁级
  • 甲级
  • 乙级
  • 丙级
  • 丁级
  • 甲级
  • 乙级
  • 丙级
  • 丁级
  • 甲级
  • 乙级
  • 丙级
  • 丁级
  • 甲级
  • 乙级
  • 丙级
  • 丁级
  • 甲级
  • 乙级
  • 丙级
  • 丁级
  • 甲级
  • 乙级
  • 丙级
  • 丁级
  • 甲级
  • 乙级
  • 丙级
  • 丁级
  • 甲级
  • 乙级
  • 丙级
  • 丁级
  • 甲级
  • 乙级
  • 丙级
  • 丁级
  • 甲级
  • 乙级
  • 丙级
  • 丁级
  • 甲级
  • 乙级
  • 丙级
  • 丁级
  • 甲级
  • 乙级
  • 丙级
  • 丁级
  • 甲级
  • 乙级
  • 丙级
  • 丁级
  • 甲级
  • 乙级
  • 丙级
  • 丁级
  • 甲级
  • 乙级
  • 丙级
  • 丁级
  • 甲级
  • 乙级
  • 丙级
  • 丁级
  • 甲级
  • 乙级
  • 丙级
  • 丁级
  • 甲级
  • 乙级
  • 丙级
  • 丁级
  • 甲级
  • 乙级
  • 丙级
  • 丁级
  • 甲级
  • 乙级
  • 丙级
  • 丁级
  • 甲级
  • 乙级
  • 丙级
  • 丁级
  • 甲级
  • 乙级
  • 丙级
  • 丁级
  • 甲级
  • 乙级
  • 丙级
  • 丁级
  • 甲级
  • 乙级
  • 丙级
  • 丁级
  • 甲级
  • 乙级
  • 丙级
  • 丁级
  • 甲级
  • 乙级
  • 丙级
  • 甲级
  • 乙级
  • 丙级
  • 甲级
  • 乙级
  • 丙级
  • 甲级
  • 乙级
  • 丙级
  • 甲级
  • 乙级
  • 丙级
  • 甲级
  • 乙级
  • 丙级
  • 甲级
  • 乙级
  • 丙级
  • 甲级
  • 乙级
  • 丙级
  • 甲级
  • 甲级
  • 乙级
  • 丙级
  • 甲级
  • 乙级
  • 丙级
  • 甲级
  • 乙级
  • 丙级
  • 无级别
  • 无级别
  • 无级别
  • 甲级
  • 乙级
  • 丙级
  • 甲级
  • 乙级
  • 丙级
  • 甲级
  • 乙级
  • 丙级
  • 甲级
  • 乙级
  • 丙级
  • 甲级
  • 乙级
  • 丙级
  • 甲级
  • 乙级
  • 丙级
  • 甲级
  • 乙级
  • 丙级
  • 甲级
  • 乙级
  • 丙级
  • 甲级
  • 乙级
  • 丙级
  • 甲级
  • 乙级
  • 丙级
  • 甲级
  • 乙级
  • 丙级
  • 甲级
  • 乙级
  • 丙级
  • 甲级
  • 乙级
  • 丙级
  • 甲级
  • 乙级
  • 丙级
  • 无级别
  • 一级
  • 二级
  • 三级
  • 四级
  • 暂定级
  • 甲级
  • 乙级
  • 暂定级
  • 甲级
  • 乙级
  • 暂定级
  • 一级
  • 二级
  • 一级
  • 二级
  • 一级
  • 二级
  • 一级
  • 二级
  • 一级
  • 二级
  • 一级
  • 二级
  • 一级
  • 二级
  • 一级
  • 二级
  • 一级
  • 二级
  • 一级
  • 二级
  • 一级
  • 二级
  • 一级
  • 二级
  • 初级
  • 中级
  • 高级
  • 初级
  • 中级
  • 高级
  • 初级
  • 中级
  • 高级
  • 初级
  • 中级
  • 高级
  • 初级
  • 中级
  • 高级
  • 初级
  • 中级
  • 高级
  • 初级
  • 中级
  • 高级
  • 初级
  • 中级
  • 高级
  • 初级
  • 中级
  • 高级
  • 初级
  • 中级
  • 高级
  • 初级
  • 中级
  • 高级
  • 初级
  • 中级
  • 高级
  • 初级
  • 中级
  • 高级
  • 初级
  • 中级
  • 高级
  • 初级
  • 中级
  • 高级
  • 初级
  • 中级
  • 高级
  • 初级
  • 中级
  • 高级
  • 初级
  • 中级
  • 高级
  • 初级
  • 中级
  • 高级
  • 初级
  • 中级
  • 高级
  • 初级
  • 中级
  • 高级
  • 初级
  • 中级
  • 高级
  • 初级
  • 中级
  • 高级
  • 初级
  • 中级
  • 高级
  • 初级
  • 中级
  • 高级
  • 初级
  • 中级
  • 高级
  • 初级
  • 中级
  • 高级
  • 初级
  • 中级
  • 高级
  • 初级
  • 中级
  • 高级
  • 初级
  • 中级
  • 高级
  • 初级
  • 中级
  • 高级
  • 初级
  • 中级
  • 高级
  • 初级
  • 中级
  • 高级
  • 初级
  • 中级
  • 高级
  • 初级
  • 中级
  • 高级
  • 初级
  • 中级
  • 高级
  • 初级
  • 中级
  • 高级
  • 初级
  • 中级
  • 高级
  • 初级
  • 中级
  • 高级
  • 初级
  • 中级
  • 高级
  • 初级
  • 中级
  • 高级
  • 初级
  • 中级
  • 高级
  • 初级
  • 中级
  • 高级
  • 初级
  • 中级
  • 高级
  • 初级
  • 中级
  • 高级
  • 初级
  • 中级
  • 高级
  • 初级
  • 中级
  • 高级
  • 初级
  • 中级
  • 高级
  • 初级
  • 中级
  • 高级
  • 初级
  • 中级
  • 高级
  • 初级
  • 中级
  • 高级
  • 初级
  • 中级
  • 高级
  • 初级
  • 中级
  • 高级
  • 初级
  • 中级
  • 高级
  • 初级
  • 中级
  • 高级
  • 初级
  • 中级
  • 高级
  • 初级
  • 中级
  • 高级
  • 初级
  • 中级
  • 高级
  • 初级
  • 中级
  • 高级
  • 初级
  • 中级
  • 高级
  • 初级
  • 中级
  • 高级
  • 初级
  • 中级
  • 高级
  • 初级
  • 中级
  • 高级
  • 初级
  • 中级
  • 高级
  • 初级
  • 中级
  • 高级
  • 初级
  • 中级
  • 高级
  • 初级
  • 中级
  • 高级
  • 初级
  • 中级
  • 高级
  • 初级
  • 中级
  • 高级
  • 初级
  • 中级
  • 高级
  • 初级
  • 中级
  • 高级
  • 初级
  • 中级
  • 高级
  • 初级
  • 中级
  • 高级
  • 初级
  • 中级
  • 高级
  • 初级
  • 中级
  • 高级
  • 初级
  • 中级
  • 高级
  • 初级
  • 中级
  • 高级
  • 初级
  • 中级
  • 高级
  • 初级
  • 中级
  • 高级
  • 初级
  • 中级
  • 高级
  • 初级
  • 中级
  • 高级
  • 初级
  • 中级
  • 高级
  • 初级
  • 中级
  • 高级
  • 初级
  • 中级
  • 高级
  • 初级
  • 中级
  • 高级
  • 初级
  • 中级
  • 高级
  • 初级
  • 中级
  • 高级
  • 初级
  • 中级
  • 高级
  • 初级
  • 中级
  • 高级
  • 初级
  • 中级
  • 高级
  • 初级
  • 中级
  • 高级
  • 初级
  • 中级
  • 高级
  • 初级
  • 中级
  • 高级
  • 初级
  • 中级
  • 高级
  • 初级
  • 中级
  • 高级
  • 初级
  • 中级
  • 高级
  • 初级
  • 中级
  • 高级
  • 初级
  • 中级
  • 高级
  • 初级
  • 中级
  • 高级
  • 初级
  • 中级
  • 高级
  • 初级
  • 中级
  • 高级
  • 初级
  • 中级
  • 高级
  • 初级
  • 中级
  • 高级
  • 初级
  • 中级
  • 高级
  • 初级
  • 中级
  • 高级
  • 初级
  • 中级
  • 高级
  • 初级
  • 中级
  • 高级
  • 初级
  • 中级
  • 高级
  • 初级
  • 中级
  • 高级
  • 初级
  • 中级
  • 高级
  • 初级
  • 中级
  • 高级
  • 初级
  • 中级
  • 高级
  • 初级
  • 中级
  • 高级
  • 初级
  • 中级
  • 高级
  • 初级
  • 中级
  • 高级
  • 初级
  • 中级
  • 高级
  • 初级
  • 中级
  • 高级
  • 初级
  • 中级
  • 高级
  • 初级
  • 中级
  • 高级
  • 初级
  • 中级
  • 高级
  • 初级
  • 中级
  • 高级
  • 初级
  • 中级
  • 高级
  • 初级
  • 中级
  • 高级
  • 初级
  • 中级
  • 高级
  • 初级
  • 中级
  • 高级
  • 初级
  • 中级
  • 高级
  • 初级
  • 中级
  • 高级
  • 初级
  • 中级
  • 高级
  • 初级
  • 中级
  • 高级
  • 初级
  • 中级
  • 高级
  • 初级
  • 中级
  • 高级
  • 初级
  • 中级
  • 高级
  • 初级
  • 中级
  • 高级
  • 初级
  • 中级
  • 高级
  • 初级
  • 中级
  • 高级
  • 初级
  • 中级
  • 高级
  • 初级
  • 中级
  • 高级
  • 初级
  • 中级
  • 高级
  • 初级
  • 中级
  • 高级
  • 初级
  • 中级
  • 高级
  • 初级
  • 中级
  • 高级
  • 初级
  • 中级
  • 高级
  • 初级
  • 中级
  • 高级
  • 初级
  • 中级
  • 高级
  • 初级
  • 中级
  • 高级
  • 初级
  • 中级
  • 高级
  • 初级
  • 中级
  • 高级
  • 初级
  • 中级
  • 高级
  • 初级
  • 中级
  • 高级
  • 初级
  • 中级
  • 高级
  • 初级
  • 中级
  • 高级
  • 初级
  • 中级
  • 高级
  • 初级
  • 中级
  • 高级
  • 初级
  • 中级
  • 高级
  • 初级
  • 中级
  • 高级
  • 初级
  • 中级
  • 高级
  • 初级
  • 中级
  • 高级
  • 初级
  • 中级
  • 高级
  • 初级
  • 中级
  • 高级
  • 一级
  • 二级
  • 三级
  • 一级
  • 二级
  • 三级
  • 一级
  • 二级
  • 三级
  • 一级
  • 二级
  • 三级
  • 一级
  • 二级
  • 三级
  • 一级
  • 二级
  • 三级
  • 一级
  • 二级
  • 三级
  • 一级
  • 二级
  • 三级
  • 一级
  • 二级
  • 三级
  • 一级
  • 二级
  • 三级
  • 一级
  • 二级
  • 三级
  • 一级
  • 二级
  • 三级
  • 一级
  • 二级
  • 三级
  • 不分等级
  • 一级
  • 二级
  • 三级
  • 不分等级
  • 一级
  • 二级
  • 三级
  • 不分等级
  • 一级
  • 二级
  • 三级
  • 不分等级
  • 一级
  • 二级
  • 三级
  • 不分等级
  • 一级
  • 二级
  • 三级
  • 不分等级
  • 一级
  • 二级
  • 三级
  • 不分等级
  • 一级
  • 二级
  • 三级
  • 不分等级
  • 一级
  • 二级
  • 三级
  • 不分等级
  • 一级
  • 二级
  • 三级
  • 不分等级
  • 一级
  • 一级
  • 二级
  • 三级
  • 不分等级
  • 一级
  • 二级
  • 三级
  • 不分等级
  • 一级
  • 二级
  • 三级
  • 不分等级
  • 一级
  • 二级
  • 三级
  • 不分等级
  • 一级
  • 二级
  • 三级
  • 不分等级
  • 一级
  • 二级
  • 三级
  • 不分等级
  • 一级
  • 二级
  • 三级
  • 不分等级
  • 一级
  • 二级
  • 三级
  • 不分等级
  • 一级
  • 二级
  • 三级
  • 不分等级
  • 一级
  • 二级
  • 三级
  • 不分等级
  • 一级
  • 二级
  • 三级
  • 不分等级
  • 一级
  • 二级
  • 三级
  • 不分等级
  • 一级
  • 二级
  • 三级
  • 不分等级
  • 一级
  • 二级
  • 三级
  • 不分等级
  • 一级
  • 二级
  • 三级
  • 不分等级
  • 一级
  • 二级
  • 三级
  • 不分等级
  • 一级
  • 二级
  • 三级
  • 不分等级
  • 一级
  • 二级
  • 三级
  • 不分等级
  • 一级
  • 二级
  • 三级
  • 不分等级
  • 一级
  • 二级
  • 三级
  • 不分等级
  • 一级
  • 二级
  • 三级
  • 不分等级
  • 一级
  • 二级
  • 三级
  • 不分等级
  • 一级
  • 二级
  • 三级
  • 不分等级
  • 一级
  • 二级
  • 三级
  • 不分等级
  • 一级
  • 二级
  • 三级
  • 不分等级
  • 甲级
  • 乙级
  • 丙级
  • 甲级
  • 乙级
  • 丙级
  • 甲级
  • 乙级
  • 丙级
  • 甲级
  • 乙级
  • 丙级
  • 甲级
  • 乙级
  • 丙级
  • 甲级
  • 乙级
  • 丙级
  • 甲级
  • 乙级
  • 丙级
  • 甲级
  • 乙级
  • 丙级
  • 甲级
  • 乙级
  • 丙级
  • 甲级
  • 乙级
  • 丙级
  • 甲级
  • 乙级
  • 丙级
  • 甲级
  • 乙级
  • 丙级
  • 甲级
  • 乙级
  • 丙级
  • 甲级
  • 乙级
  • 丙级
  • 甲级
  • 乙级
  • 丙级
  • 甲级
  • 乙级
  • 丙级
  • 甲级
  • 乙级
  • 丙级
  • 甲级
  • 乙级
  • 丙级
  • 甲级
  • 乙级
  • 丙级
  • 甲级
  • 乙级
  • 丙级
  • 甲级
  • 乙级
  • 丙级
  • 甲级
  • 乙级
  • 丙级
  • 丁级
  • 甲级
  • 乙级
  • 丙级
  • 丁级
  • 甲级
  • 乙级
  • 丙级
  • 丁级
  • 甲级
  • 乙级
  • 丙级
  • 丁级
  • 甲级
  • 乙级
  • 丙级
  • 丁级
  • 甲级
  • 乙级
  • 丙级
  • 丁级
  • 甲级
  • 乙级
  • 丙级
  • 丁级
  • 甲级
  • 乙级
  • 丙级
  • 丁级
  • 甲级
  • 乙级
  • 丙级
  • 丁级
  • 甲级
  • 乙级
  • 丙级
  • 丁级
  • 甲级
  • 乙级
  • 丙级
  • 丁级
  • 甲级
  • 乙级
  • 丙级
  • 丁级
  • 甲级
  • 乙级
  • 丙级
  • 丁级
  • 甲级
  • 乙级
  • 丙级
  • 丁级
  • 甲级
  • 乙级
  • 丙级
  • 丁级
  • 甲级
  • 乙级
  • 丙级
  • 丁级
  • 甲级
  • 乙级
  • 丙级
  • 丁级
  • 甲级
  • 乙级
  • 丙级
  • 丁级
  • 甲级
  • 乙级
  • 丙级
  • 丁级
  • 甲级
  • 乙级
  • 丙级
  • 丁级
  • 甲级
  • 乙级
  • 丙级
  • 丁级
  • 甲级
  • 乙级
  • 丙级
  • 丁级
  • 甲级
  • 乙级
  • 丙级
  • 丁级
  • 甲级
  • 乙级
  • 丙级
  • 丁级
  • 甲级
  • 乙级
  • 丙级
  • 丁级
  • 甲级
  • 乙级
  • 丙级
  • 丁级
  • 甲级
  • 乙级
  • 丙级
  • 丁级
  • 甲级
  • 乙级
  • 丙级
  • 丁级
  • 甲级
  • 乙级
  • 丙级
  • 丁级
  • 甲级
  • 乙级
  • 丙级
  • 丁级
  • 甲级
  • 乙级
  • 丙级
  • 丁级
  • 甲级
  • 乙级
  • 丙级
  • 丁级
  • 甲级
  • 乙级
  • 丙级
  • 丁级
  • 甲级
  • 乙级
  • 丙级
  • 丁级
  • 甲级
  • 乙级
  • 丙级
  • 丁级
  • 甲级
  • 乙级
  • 丙级
  • 丁级
  • 甲级
  • 乙级
  • 丙级
  • 丁级
  • 甲级
  • 乙级
  • 丙级
  • 丁级
  • 甲级
  • 乙级
  • 丙级
  • 丁级
  • 甲级
  • 乙级
  • 丙级
  • 丁级
  • 甲级
  • 乙级
  • 丙级
  • 丁级
  • 甲级
  • 乙级
  • 丙级
  • 丁级
  • 甲级
  • 乙级
  • 丙级
  • 丁级
  • 甲级
  • 乙级
  • 丙级
  • 丁级
  • 甲级
  • 乙级
  • 丙级
  • 丁级
  • 甲级
  • 乙级
  • 丙级
  • 丁级
  • 甲级
  • 乙级
  • 丙级
  • 丁级
  • 甲级
  • 乙级
  • 丙级
  • 丁级
  • 甲级
  • 乙级
  • 丙级
  • 丁级
  • 甲级
  • 乙级
  • 丙级
  • 丁级
  • 甲级
  • 乙级
  • 丙级
  • 丁级
  • 甲级
  • 乙级
  • 丙级
  • 丁级
  • 甲级
  • 乙级
  • 丙级
  • 丁级
  • 甲级
  • 乙级
  • 丙级
  • 丁级
  • 甲级
  • 乙级
  • 丙级
  • 丁级
  • 甲级
  • 乙级
  • 丙级
  • 丁级
  • 甲级
  • 乙级
  • 丙级
  • 丁级
  • 甲级
  • 乙级
  • 丙级
  • 丁级
  • 甲级
  • 乙级
  • 丙级
  • 丁级
  • 甲级
  • 乙级
  • 丙级
  • 丁级
  • 甲级
  • 乙级
  • 丙级
  • 丁级
  • 甲级
  • 乙级
  • 丙级
  • 丁级
  • 甲级
  • 乙级
  • 丙级
  • 丁级
  • 甲级
  • 乙级
  • 丙级
  • 丁级
  • 甲级
  • 乙级
  • 丙级
  • 丁级
  • 甲级
  • 乙级
  • 丙级
  • 丁级
  • 甲级
  • 乙级
  • 丙级
  • 丁级
  • 甲级
  • 乙级
  • 丙级
  • 丁级
  • 甲级
  • 乙级
  • 丙级
  • 丁级
  • 甲级
  • 乙级
  • 丙级
  • 丁级
  • 甲级
  • 乙级
  • 丙级
  • 丁级
  • 甲级
  • 乙级
  • 丙级
  • 丁级
  • 甲级
  • 乙级
  • 丙级
  • 丁级
  • 甲级
  • 乙级
  • 丙级
  • 丁级
  • 甲级
  • 乙级
  • 丙级
  • 丁级
  • 甲级
  • 乙级
  • 丙级
  • 丁级
  • 甲级
  • 乙级
  • 丙级
  • 丁级
  • 甲级
  • 乙级
  • 丙级
  • 丁级
  • 甲级
  • 乙级
  • 丙级
  • 丁级
  • 甲级
  • 乙级
  • 丙级
  • 丁级
  • 甲级
  • 乙级
  • 丙级
  • 丁级
  • 甲级
  • 乙级
  • 丙级
  • 丁级
  • 甲级
  • 乙级
  • 丙级
  • 丁级
  • 甲级
  • 乙级
  • 丙级
  • 丁级
  • 甲级
  • 乙级
  • 丙级
  • 丁级
  • 甲级
  • 乙级
  • 丙级
  • 丁级
  • 甲级
  • 乙级
  • 丙级
  • 丁级
  • 甲级
  • 乙级
  • 丙级
  • 丁级
  • 甲级
  • 乙级
  • 丙级
  • 丁级
  • 甲级
  • 乙级
  • 丙级
  • 丁级
  • 甲级
  • 乙级
  • 丙级
  • 丁级
  • 甲级
  • 乙级
  • 丙级
  • 丁级
  • 甲级
  • 乙级
  • 丙级
  • 丁级
  • 甲级
  • 乙级
  • 丙级
  • 丁级
  • 甲级
  • 乙级
  • 丙级
  • 丁级
  • 甲级
  • 乙级
  • 丙级
  • 丁级
  • 甲级
  • 乙级
  • 丙级
  • 丁级
  • 甲级
  • 乙级
  • 丙级
  • 丁级
  • 甲级
  • 乙级
  • 丙级
  • 丁级
  • 甲级
  • 乙级
  • 丙级
  • 丁级
  • 甲级
  • 乙级
  • 丙级
  • 丁级
  • 甲级
  • 乙级
  • 丙级
  • 丁级
  • 甲级
  • 乙级
  • 丙级
  • 丁级
  • 甲级
  • 乙级
  • 丙级
  • 丁级
  • 甲级
  • 乙级
  • 丙级
  • 丁级
  • 甲级
  • 乙级
  • 丙级
  • 丁级
  • 甲级
  • 乙级
  • 丙级
  • 丁级
  • 甲级
  • 乙级
  • 丙级
  • 丁级
  • 甲级
  • 乙级
  • 丙级
  • 丁级
  • 甲级
  • 乙级
  • 丙级
  • 丁级
  • 甲级
  • 乙级
  • 丙级
  • 丁级
  • 甲级
  • 乙级
  • 丙级
  • 丁级
  • 甲级
  • 乙级
  • 丙级
  • 丁级
  • 甲级
  • 乙级
  • 丙级
  • 丁级
  • 甲级
  • 乙级
  • 丙级
  • 丁级
  • 甲级
  • 乙级
  • 丙级
  • 丁级
  • 甲级
  • 乙级
  • 丙级
  • 丁级
  • 甲级
  • 乙级
  • 丙级
  • 丁级
  • 甲级
  • 乙级
  • 丙级
  • 丁级
  • 甲级
  • 乙级
  • 丙级
  • 丁级
  • 甲级
  • 乙级
  • 丙级
  • 丁级
  • 甲级
  • 乙级
  • 丙级
  • 丁级
  • 甲级
  • 乙级
  • 丙级
  • 丁级
  • 甲级
  • 乙级
  • 丙级
  • 丁级
  • 甲级
  • 乙级
  • 丙级
  • 丁级
  • 甲级
  • 乙级
  • 丙级
  • 丁级
  • 甲级
  • 乙级
  • 丙级
  • 丁级
  • 甲级
  • 乙级
  • 丙级
  • 丁级
  • 甲级
  • 乙级
  • 丙级
  • 丁级
  • 甲级
  • 乙级
  • 丙级
  • 丁级
  • 甲级
  • 乙级
  • 丙级
  • 丁级
  • 甲级
  • 乙级
  • 丙级
  • 丁级
  • 甲级
  • 乙级
  • 丙级
  • 丁级
  • 甲级
  • 乙级
  • 丙级
  • 丁级
  • 甲级
  • 乙级
  • 丙级
  • 丁级
  • 甲级
  • 乙级
  • 丙级
  • 丁级
  • 甲级
  • 乙级
  • 丙级
  • 丁级
  • 甲级
  • 乙级
  • 丙级
  • 丁级
  • 甲级
  • 乙级
  • 丙级
  • 丁级
  • 甲级
  • 乙级
  • 丙级
  • 丁级
  • 甲级
  • 乙级
  • 丙级
  • 丁级
  • 甲级
  • 乙级
  • 丙级
  • 丁级
  • 甲级
  • 乙级
  • 丙级
  • 丁级
  • 甲级
  • 乙级
  • 丙级
  • 丁级
  • 甲级
  • 乙级
  • 丙级
  • 丁级
  • 甲级
  • 乙级
  • 丙级
  • 丁级
  • 甲级
  • 乙级
  • 丙级
  • 丁级
  • 甲级
  • 乙级
  • 丙级
  • 甲级
  • 乙级
  • 丙级
  • 甲级
  • 乙级
  • 丙级
  • 甲级
  • 乙级
  • 丙级
  • 甲级
  • 乙级
  • 丙级
  • 甲级
  • 乙级
  • 丙级
  • 甲级
  • 乙级
  • 丙级
  • 甲级
  • 乙级
  • 丙级
  • 甲级
  • 甲级
  • 甲级
  • 甲级
  • 甲级
  • 乙级
  • 丙级
  • 甲级
  • 乙级
  • 丙级
  • 甲级
  • 乙级
  • 丙级
  • 无级别
  • 无级别
  • 无级别
  • 甲级
  • 乙级
  • 丙级
  • 甲级
  • 乙级
  • 丙级
  • 甲级
  • 乙级
  • 丙级
  • 甲级
  • 乙级
  • 丙级
  • 甲级
  • 乙级
  • 丙级
  • 甲级
  • 乙级
  • 丙级
  • 甲级
  • 乙级
  • 丙级
  • 甲级
  • 乙级
  • 丙级
  • 甲级
  • 乙级
  • 丙级
  • 甲级
  • 乙级
  • 丙级
  • 甲级
  • 乙级
  • 丙级
  • 甲级
  • 乙级
  • 丙级
  • 甲级
  • 乙级
  • 丙级
  • 甲级
  • 乙级
  • 丙级
  • 无级别
  • 一级
  • 二级
  • 三级
  • 四级
  • 暂定级
  • 一级
  • 二级
  • 三级
  • 一级
  • 二级
  • 三级
  • 甲级
  • 乙级
  • 暂定级
  • 一级
  • 二级
  • 三级
  • 四级
  • 五级
  • 一级
  • 二级
  • 三级
  • 甲级
  • 乙级
  • 甲级
  • 乙级
  • 甲级
  • 乙级
  • 甲级
  • 乙级
  • 丙级
  • 甲级
  • 乙级
  • 丙级
  • 甲级
  • 乙级
  • 丙级
  • 丁级
  • 甲级
  • 乙级
  • 丙级
  • 丁级
  • 甲级
  • 乙级
  • 丙级
  • 丁级
  • 甲级
  • 乙级
  • 甲级
  • 乙级
  • A级
  • B级
  • C级
  • 一级
  • 二级
  • 三级
  • 四级
  • 甲级
  • 乙级
  • 甲级
  • 乙级
  • 丙级

免费获取报价x

已为21829家建筑企业提供了资质服务

立即咨询

预留联系方式,建设资质网将第一时间回复您!

全国热线:029-85450890资质顾问:13384966002(同微信)

© 2018 vipjianshe.com Inc. All Rights Reserved. 淘房置业(陕西)有限公司 版权所有 | 陕ICP备16004360号